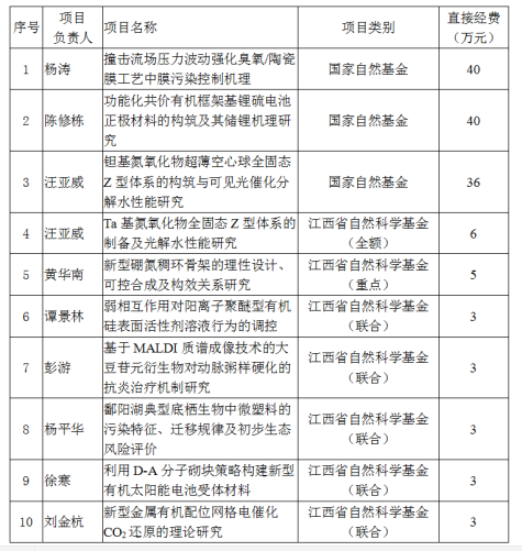
近日,国家自然科学基金委公布了2020年度国家自然科学基金申请项目评审结果,永利yl23411集团官网化学化工学院获批国家自然科学基金项目3项,获批直接经费共计116万元。此前,江西省科技厅、江西省自然科学基金委公布了2020年度江西省自然科学基金项目立项结果,化学化工学院获批江西省自然科学基金项目7项,其中重点资助1项。

在化学化工学院的大力支持下,江西省生态化工工程技术研究中心经过5年的建设,圆满地完成了各项建设任务,9月27日以优良成绩顺利通过江西省科技厅组织的专家验收。工程中心今年获得国家自然科学基金6项,江西省自然科学基金8项,发表国际顶刊高水平科技论文1篇。

江西省科技厅组织的专家验收会
近年来,化学化工学院积极为年轻博士创造条件,努力加强科研平台和团队建设。据了解,该学院与九江富达实业有限公司合作研发的成果“C.I.分散蓝56工艺合成技术的产业开发”获得2019年度江西省科技进步奖三等奖;在第十二届“挑战杯”江西省大学生创业大赛中获银奖和铜奖各1项,在全国化工设计大赛中夺得1项全国二等奖、1项三等奖和2项华中赛区一等奖,另有3份作品分别获得2项华中赛区二等奖、1项三等奖;获批江西省虚拟仿真实验项目1项;获批国家级大学生创新创业训练计划项目5项,省级大学生创新创业训练计划项目4项。
通讯员:杨涛 审稿人:曹小华
责编:李金玲