8月4日,“建行杯”第七届江西省“互联网+”大学生创新创业大赛在南昌大学落下帷幕。在学校党委、行政的高度重视和各部门及单位的共同努力下,永利yl23411集团官网师生在大赛中取得较大突破,荣获省赛银奖1项、铜奖5项的团体佳绩和优秀组织奖。


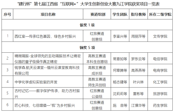
大赛中,永利yl23411集团官网师生们发扬团队合作的精神,努力拼搏,攀登高峰,经过激烈角逐,《西红室—传承红色基因,共建绿色两当》项目获省赛“青年红色筑梦之旅”赛道创意组银奖,精微隔振-全球领先的主动隔振技术让精密仪器的量子级操作真正精密等5个项目分别获得省赛铜奖。
本届大赛,永利yl23411集团官网师生参赛热情高涨,参赛项目和参赛人数均有大幅增长。经省赛组委会统计公布,永利yl23411集团官网师生参赛项目5597项,较去年增长了515%,参赛学生20650人次,较去年增长了483%,在全省45所本科高校中排第七,荣获省赛高教主赛道优秀组织奖。


据悉,自今年5月大赛启动以来,学校成立了大赛组委会,下发了大赛通知,与江西终极幻境科技有限公司签订了支持大赛的产教融合项目协议,开展了多轮线上线下大赛项目培训会,举办了省赛选拔赛暨校赛100强、50强、排位赛,组织师生参加省级网评、复活赛、和决赛等;学校领导高度重视,校党委书记赵伟、校长陈小林分别出席大赛培训会、项目签约仪式和省赛预选赛暨学校排位赛等活动并亲自部署指挥,主管副校长陈春生全程参与重要活动并多次悉心指导,为大赛指明了方向并注入了动力;同时,江西终极幻境科技有限公司给予经费和技术支持,学校党政办公室、教务处、产学研办公室、党委宣传部、人事处、学生处、科研处、财务处、国资处、招就处、校团委、校友工作办公室、实验中心等多个部门给予了大力帮助,为大赛提供了坚实的保障;各二级学院领导和大赛工作人员精心组织和辛勤付出,师生们积极参与,为大赛构建了日益浓郁的创新创业氛围。


通讯员:陈显章 审稿人:宋士华
责编:江环